Criccenter

home / Criccenter

Case Study

About Project

Criccenter is transforming the way cricket is played, watched and analysed. Our platform offers everything you need – from advanced live scoring and AI-powered streaming to cutting edge tools like DRS, 2D, 3D Ball tracking and real-time performance insights. Whether you’re a player, coach or fan, criccenter delivers a high-tech experience like never before.

Insights from the Survey:

  1. General Cricket Involvement
    1. Most respondents (50 out of 70) are actively engaged in cricket either as players, coaches, or umpires.
    2. The majority participate at local club or professional levels, with semi-professional involvement being moderate.
    3. Cricket activities are frequent, with over 70% involved daily or multiple times a week.
  2. Feature Importance & Usage Trends
    1. League/tournament management is a high priority (50 out of 70 rated it “Very Important”).
    2. AI-generated match highlights are widely appreciated, with 85% showing interest.
    3. Live streaming is significant, as 55 participants have used a platform, and 45 rated it “Very Important” for matches.
  3. Scoring Preferences
    1. Mobile apps dominate scoring methods (45 users), while manual scoring remains uncommon.
    2. User satisfaction is moderate, with only 30 participants “very satisfied” with their current method.
    3. Switching to a better app is highly likely, with 50 out of 70 expressing strong interest in transitioning.
  4. Advanced Technology & DRS
    1. Familiarity with DRS is moderate, with only 25 participants being “very familiar”.
    2. Ball tracking is perceived as highly valuable (40 users rated it “Extremely valuable”).
    3. A majority (60 participants) believe DRS-like tracking would improve umpiring.
    4. Willingness to pay for advanced analytics is moderate, with about 45% expressing interest.
  5. App & Platform Preferences
    1. Android is the leading device choice (40 users), with iPhones second (20 users).
    2. Ease of use is critical, with 55 participants rating it “Extremely Important”.
    3. Technical issues are occasional, but about 10 respondents face them often or always.
  6. Key Takeaways
    1. Engagement levels are high, ensuring a strong potential user base.
    2. League/tournament management, scoring, and live streaming are top priorities.
    3. AI-powered tech & analytics have strong appeal, but pricing sensitivity remains.
    4. Android preference should shape platform compatibility decisions.
    5. Criccenter is likely to gain traction quickly with proper marketing & awareness.

Insights from the User Interviews:

  1. General Insights
    1. Users want an intuitive, seamless experience without unnecessary complexity.
    2. AI highlights and live streaming are seen as valuable but need to be high-quality and lag-free.
    3. Many users prefer a mobile-first experience but also need desktop support for deeper analysis.
  2. Players' Needs & Pain Points
    1. They struggle with tracking performance in an insightful way—raw stats are not enough.
    2. Ball-tracking (2D & 3D) can enhance understanding, especially against specific bowling styles.
    3. Personalized dashboards and predictive analytics could significantly improve their training.
    4. Most scoring apps feel slow or clunky, making real-time updates frustrating.
  3. Umpires' Needs & Pain Points
    1. Digital scoring works but must be smoother for quick, real-time updates.
    2. Ball-tracking (DRS) must be highly accurate—unreliable tools won't be trusted.
    3. Umpires need quick access to match history and decisions without excessive navigation.
    4. AI-assisted decision-making is intriguing, but human judgment should remain primary.
  4. Coaches' Needs & Pain Points
    1. AI highlights can be a time-saver for reviewing matches efficiently.
    2. Coaches prefer comparative stats over time rather than isolated match data.
    3. A direct link between match scoring and performance analytics would streamline their work.
    4. Customizable dashboards, tagging key match moments, and real-time player movement tracking are highly desirable.
  5. Technology & Experience Preferences
    1. Notifications and real-time updates should replace manual checks on stats.
    2. Data security and privacy are concerns—users want assurance on how their information is handled.
    3. A feedback loop for app improvements will keep users engaged long-term.

Customer Feedback Analysis & Social Listening:

Google, Playstore & Social media Reviews:

  1. Cricheros:
    1. Customer service has not been upto to the mark.
    2. Profile got duplicated mid-tournament, splitting my stats between two ID’s.
    3. No screenshot option.
    4. Crashes or frezzes in between matches.
    5. Full of annoying ads.
    6. No Email support.
  2. Criclubs:
    1. Login issue is there.

Problems and their Solutions from User Research:

  1. Complexity & Usability Issues
  2. Problem: Users find existing apps overly complex or clunky, making navigation and real-time usage frustrating.

    Solution: Develop an intuitive UI/UX that simplifies workflows and provides quick access to key features like match history, scoring, and performance tracking.

  3. AI Highlights & Live Streaming Quality
  4. Problem: AI-generated highlights and live streaming are appreciated but need to be high-quality and lag-free.

    Solution: Optimize video processing for smooth playback and use advanced AI models to generate meaningful highlights efficiently.

  5. Performance Tracking Limitations (Players)
  6. Problem: Players struggle with insightful analysis; current apps focus on raw stats without actionable insights.

    Solution: Implement personalized dashboards with predictive analytics and comparative insights to help players improve their performance.

  7. Ball-Tracking & DRS Accuracy (Umpires & Players)
  8. Problem: Users want reliable DRS ball-tracking, but concerns exist about accuracy and usability.

    Solution: Ensure high-precision tracking using AI-powered image recognition and robust algorithms. Provide both 2D and 3D visualization for clearer analysis.

  9. Digital Scoring Efficiency (Umpires)
  10. Problem: Existing scoring apps are slow in real-time updates, making match officiating difficult.

    Solution: Streamline data entry for umpires, implement pre-set umpiring signals, and ensure smooth synchronization across devices.

  11. Real-Time Notifications & Updates
  12. Problem: Users prefer automatic updates instead of manually checking stats.

    Solution: Implement smart notifications for match updates, player insights, and AI-generated recommendations.

  13. Privacy & Data Security Concerns
  14. Problem: Users are wary about how their personal data and stats are handled.

    Solution: Ensure strong encryption, provide clear privacy policies, and allow customizable data-sharing settings.

  15. User Engagement & Feedback Loop
  16. Problem: Users want ongoing improvements based on their experiences.

    Solution: Integrate a feedback system where users can suggest features and report issues, ensuring iterative improvements based on actual user needs.


    Criccenter has the potential to be a game-changer by addressing these problems with effective solutions. Let me know if you'd like deeper insights on any specific aspect!

User Persona:

Competitive Analysis:

Information Architecture:

Design System:

Typography: Inter

Inter is our go-to font for content. It’s optimized for screens, easy to read, and blends well with our visual design. This ensures a seamless reading experience across all devices without compromising on style or accessibility.

Colour scheme:
Design Patterns:
  1. Onboarding Process:
      Pattern: Progressive Onboarding
    • Use Case: Introduce users to the app with a step-by-step onboarding process that highlights key features, benefits, and how to get started with creating a league, record a ball, generate a Highlights video.
    • Purpose: Reduce the cognitive load for new users by breaking down the onboarding into manageable steps.
    • Example: A welcome screen followed by guided tutorials on how to create a league, manage a league, and Stats + how to record a ball(ball tracking module) + how to generate a highlights video.

  2. Signup Form:
      Pattern: Progressive Disclosure
    • Use Case: Break down the sign up form into multiple, easy-to-complete steps rather than overwhelming users with a long form.
    • Purpose: Improve form completion rates by only showing relevant fields at each stage.
    • Example: Personal details are followed by player details, then safety details are followed by other info with clear navigation to move between steps.

  3. League creation tracking:
      Pattern: Step by step progress indicator
    • Use Case: Show a progress indicator that tracks the stages of the league creation process, from creating a league to scheduling matches.
    • Purpose: Reduce user anxiety by keeping them informed about the status of their league creation.
    • Example: A progress bar with stages like "Leagu created successfully," "Tournament created successfully," "Adding grounds successfully," “Adding divisions and groups successfully,” “Adding players successfully” and "Matches scheduled successfully"

  4. Notifications and Alerts:
      Pattern: Personalized Notifications
    • Use Case: Send timely notifications about subscription payment due dates, subscription status updates, or new offers.
    • Purpose: Keep users engaged and informed without overwhelming them with irrelevant alerts.
    • Example: Push notifications reminding users of an upcoming subscription payment or alerting them to a new subscription offer based on their profile.

  5. Customer Support:
      Pattern: Live Chat Support
    • Use Case: Provide an in-app live chat feature that connects users with customer support for real-time assistance.
    • Purpose: Enhance user experience by offering quick resolution to queries or issues during the application process.
    • Example: A chat icon available on every screen, where users can ask questions about their league or any cricket stats.

Scenario: Signup

Task Flow
Link to Design:
https://www.figma.com/design/PDKpi1grI7ex9pAYgiFu6X/Criccenter-Designs?node-id=52584-1311&t=PYbPI0j3VJ0Vqnyl-1
Prototype Video:

Scenario: Signin

Task Flow
Link to Design:
https://www.figma.com/design/PDKpi1grI7ex9pAYgiFu6X/Criccenter-Designs?node-id=52592-2903&t=PYbPI0j3VJ0Vqnyl-1
Prototype Video:

Scenario: Player Profile

Task Flow

Home page > Click on Profile icon > Sidebar open > Click on Profile & Stats

Low Fidelity Wireframes:
Link to Design:
https://www.figma.com/design/PDKpi1grI7ex9pAYgiFu6X/Criccenter-Designs?node-id=52556-764&t=PYbPI0j3VJ0Vqnyl-1
Prototype Video:

Scenario: Elite Membership Payment UI

Task Flow
Low Fidelity Wireframes:
Link to Design:
https://www.figma.com/design/PDKpi1grI7ex9pAYgiFu6X/Criccenter-Designs?node-id=52556-5713&t=PYbPI0j3VJ0Vqnyl-1
Prototype Video:

Scenario: League Creation process

Task Flow
Low Fidelity Wireframes:
Link to Design:
https://www.figma.com/design/PDKpi1grI7ex9pAYgiFu6X/Criccenter-Designs?node-id=1-15897&t=SvqE4riMBBStvybo-1
Prototype Video:

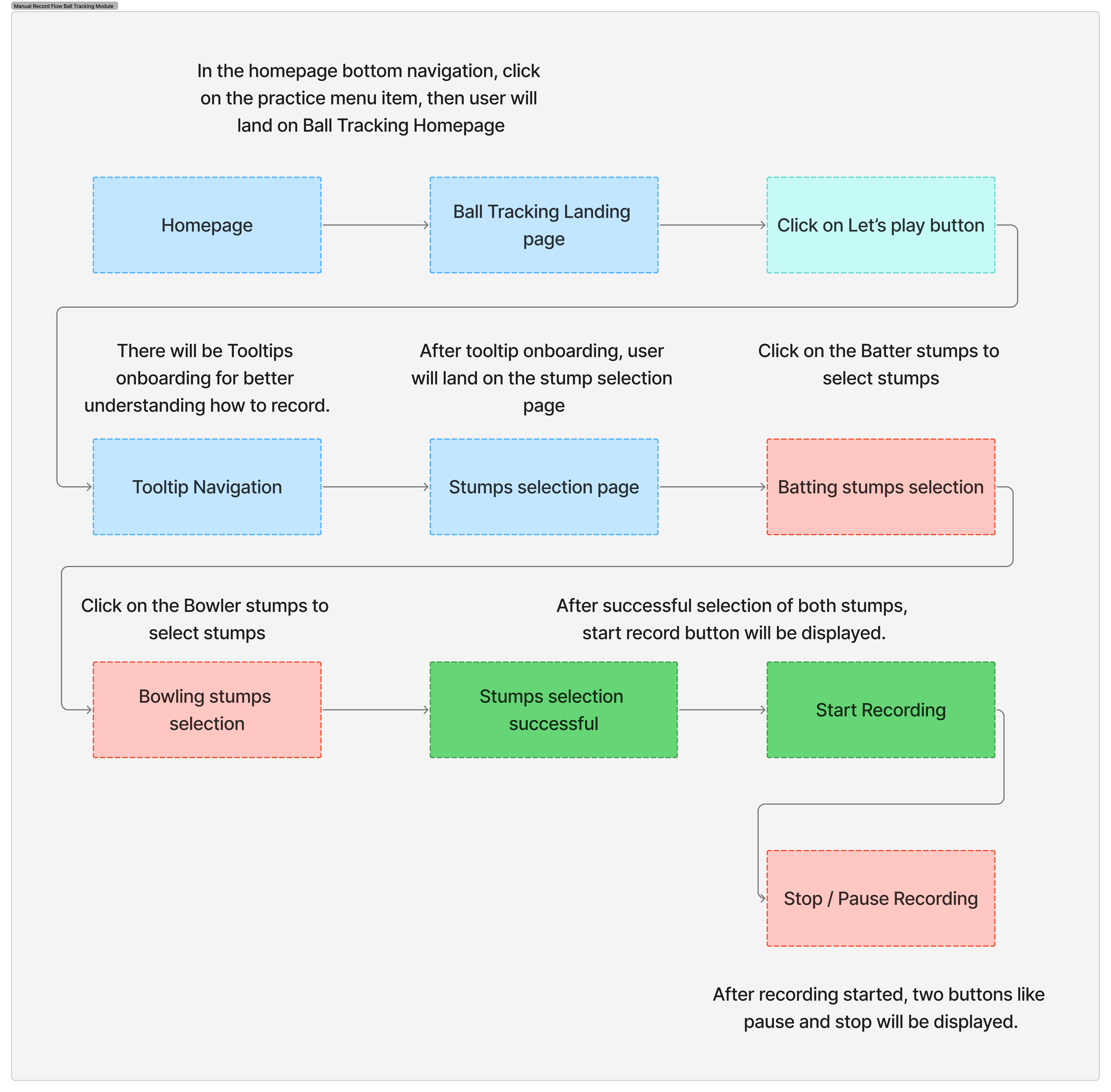
Scenario: Manual Record Flow | Ball Tracking Module

Task Flow
Link to Design:
https://www.figma.com/design/PDKpi1grI7ex9pAYgiFu6X/Criccenter-Designs?node-id=52577-588&t=SvqE4riMBBStvybo-1
Prototype Video:

Scenario: Session Flow | Ball Tracking Module

Task Flow
Link to Design:
https://www.figma.com/design/PDKpi1grI7ex9pAYgiFu6X/Criccenter-Designs?node-id=52577-1439&t=PYbPI0j3VJ0Vqnyl-1
Prototype Video:

Scenario: Manual Trajectory(Correct Trajectory) Flow | Ball Tracking Module

Task Flow
Low Fidelity Wireframes:
Link to Design:
https://www.figma.com/design/PDKpi1grI7ex9pAYgiFu6X/Criccenter-Designs?node-id=52577-2287&t=PYbPI0j3VJ0Vqnyl-1
Prototype Video:

Results:
  1. For mobile app, Onboarding Completion Time Reduced by 26%, resulting in users being client-ready 8 days faster.
  2. Website and Web application launched in 4 months, leading to a noticeable increase in user engagement and improved brand perception.
  3. Achieved WCAG compliance, ensuring a more inclusive experience and reducing legal risk.