Zibomo

home / Zibomo

Case Study


About Project

This project involved the end-to-end UX design and optimization of a smart locker interface used for secure item drop-off and pickup. The primary objective was to create an intuitive, seamless, and secure experience for users interacting with the locker system, whether dropping off or retrieving their items.

The design challenge was to simplify complex flows—such as facial authentication, payment handling, and locker access—into a smooth, step-by-step interface that minimized friction and reduced user error.

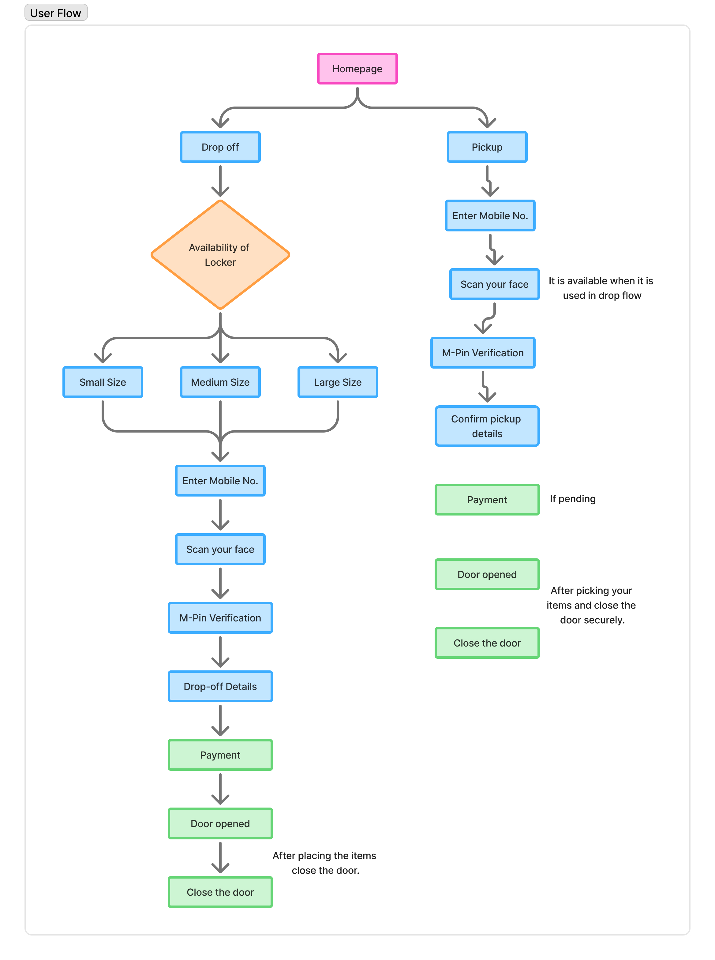
Two primary user journeys were addressed:

  1. Drop-off Flow: From homepage to selecting locker size, mobile number entry, biometric face scan, M-PIN verification, drop-off details, payment, and automatic locker access.
  2. Pickup Flow: From homepage to biometric authentication, pickup confirmation, optional payment handling, and secure locker retrieval.

Special attention was given to usability, accessibility across both flows. The final experience focused on speed, clarity, and user confidence, ensuring users could interact with the system independently and without confusion.

User Research:

User Interview:
Participants
  1. 2 participants
  2. Age range: 20–55
  3. Mixed tech familiarity (from first-time users to experienced tech users)
  4. Included user having experience in using digital menu boards.
Key Research Questions:
  1. How comfortable are users with biometric verification (e.g., facial scan)?
  2. What are their expectations when accessing a locker for drop-off or pickup?
  3. What points in the journey feel confusing or time-consuming?
  4. Do users understand the instructions and flow without assistance?
  5. What concerns do they have about security or payment?
Key Findings & UX Solutions:
  1. Biometric Anxiety: Users felt unsure if the face scan was successful, especially in low-light conditions or if there was no immediate feedback.
    ✅ Added real-time visual feedback (e.g., progress bar, "Face scan successful" message).
  2. Instruction Clarity: Users missed important instructions like “Confirm drop-off details” and “Close the locker door.”
    ✅ Replaced text-only prompts with icon-based visual icons, animations, and on-screen confirmations at each step.
  3. Too Many Drop-off Steps: The drop-off journey felt longer and slightly overwhelming for new users.
    ✅ Simplified the flow by combining related screens (e.g., mobile number + locker size), and removed redundant confirmation screens.
  4. Pickup Not Feeling Instant: Users expected pickup to be faster than drop-off but found the process similar in length.
    ✅ Reduced the number of pickup steps.
  5. Security Concerns: Users were unsure if the locker door closed or locked properly after use.
    ✅ Added a "Locker Closed & Secured" confirmation screen with sound and visual confirmation. Also included a small LED indicator on the locker itself.

User Persona:

User Journey Map:

User Journey Map(Drop Flow):
StepDescriptionUser GoalEmotionsPain PointsOpportunities
HomepageUser selects "Drop-off"Start the processCurious, slightly unsureMay not know what to expectClear CTA and intro message
Locker Size SelectionChooses appropriate locker sizeFind the right fit for their itemNeutralConfusion if sizes aren't visualizedAdd size guides or images
Mobile Number EntryEnters mobile number for identificationContinue with identity verificationFocusedconfusion about format or verificationsmart validation, and error correction
Face ScanFace recognition stepVerify identity securelySlight discomfortPoor lighting or camera angleVisual feedback during scan
M-PIN VerificationEnters 4 digit secure codeAdd extra securityFocusedMay forget or mistypeOption to view PIN briefly
Drop-off DetailsAdds notes/instructionsEnsure proper handlingConfidentText area not obviousClear labels, optional examples
PaymentCompletes any required paymentFinish transactionSlight anxiety (payment step)Slow or unclear payment methodAdd payment feedback and multiple options
Locker AccessLocker opens automaticallyDrop item insideRelieved, accomplishedDelay in access timingConfirmation animation/audio
User Journey Map(Pickup Flow):
StepDescriptionUser GoalEmotionsPain PointsOpportunities
HomepageUser lands on the main screen and selects “Pickup”Begin parcel retrievalFocused, task-orientedConfusion with Drop-off optionClear visual separation between Pickup and Drop-off
Mobile Number EntryEnters mobile number for identificationContinue with identity verificationFocusedconfusion about format or verificationsmart validation, and error correction
Face ScanUser performs a face scanAuthenticate for parcel retrievalCalm or slightly nervousRecognition failures; poor lightingFast, robust facial recognition with retry and help options
Pickup ConfirmationSystem shows parcel details; user confirms to proceedConfirm correct item before retrievalConfident, relievedConfusion if multiple items or unclear infoItem image, description, and optional preview via app
PaymentMake any outstanding paymentsFulfill all requirements before accessNeutral to anxiousUnexpected payment; lack of clarityExplain charges transparently; one-tap payment support
Locker Access & RetrievalLocker opens automatically for the user to retrieve the parcelGet parcel and exit quicklyRelieved, successfuldoor won’t open, or technical delayLive chat/help; locker sensor feedback; satisfaction check post-retrieval

Task Flow:

Design System:

Font Family: Helvetica Neue

Type Scale:

H1 – Heading 38px Bold

H2 – Subhead 30px Medium

Body Text 24px Regular

Colour scheme:
Design Pattern:
Pattern: Step by step progress indicator

Use Case: Show a progress indicator that tracks the stages of the drop flow, from checking the availability of lockers step to place the items in a box and close the door step.

Purpose: Reduce user anxiety by keeping them informed about the status of their dropping the items process.

Example: A progress bar with stages like "Mobile No. successfully verified"," Facial Authentication completed"," MPIN Successfully Created",“Payment Successfully completed” and “Locker closed successfully"

E.g.:

UI Mockup Designs:

Drop Flow:
Prototype Link:
Pickup Flow:
Prototype Link:

Usability Testing:

Drop Flow
  1. Completion Time(session time): 3 minutes, 1 second
  2. User Actions:
    1. Mobile No. verification
    2. Facial Authentication(optional)
    3. Mpin setup
    4. Payment
    5. Placing items in locker
    6. Closing Locker
  3. Observations:
    1. User hesitated at the Facial authentication, as it taken 26 seconds.
    2. Payment process took 30 seconds.
Pickup Flow
  1. Completion Time(session time): 33 seconds
  2. User Actions:
    1. Mobile No. verification
    2. Facial Authentication(optional)
    3. Mpin setup
    4. Locker details Review
    5. Payment(if pending)
    6. Take away items from locker
    7. Close the Locker
  3. Observations:
    1. Facial authentication took 16 seconds.
UI/UX Recommendations:
  1. Integrating Audio: "Please collect your items and close the door"
  2. Reducing the drop off time
  3. Reducing Facial Authentication time